Home
Corporate Information
EN
ID
About Us
Brief History of The Company
Shareholders Structure & Information
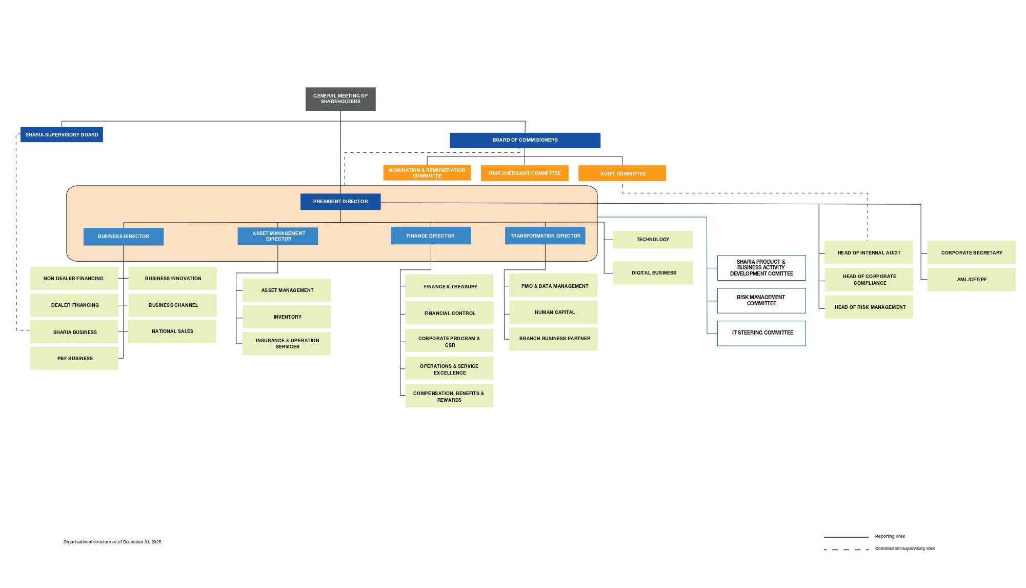
Organization Structure
Management Structure
Capital Market Supporting Institutions & Professions
Award & Recognition
Investor Relations
Integrated Annual Reports
Financial Statements
Key Financial Highlights
General Meeting of Shareholders
Share Information
Dividend Information
Prospectus of Public Offering
Bonds / Sukuk Information
Information Disclosure
Contact Investor Relations
Press Release
News and Information
Good Corporate Governance
Articles of Association
Boards Manual
Corporate Secretary
Corporate Governance Guidelines
Internal Audit Charter
Committees Manual
Corporate System
Corporate Social Responsibility (CSR)
Anti-Corruption System
AML and CFT
ASEAN Corporate Governance Scorecard
Home
Toggle navigation
x
About Us
Brief History of The Company
BFI Finance in Brief
Company Growth
Corporate Core Values
Shareholders Structure & Information
Corporate Structure
Share Ownership Composition
Organization Structure
Management Structure
Board of Commissioners
Board of Directors
Sharia Supervisory Board
Committees
Capital Market Supporting Institutions & Professions
Award & Recognition
Investor Relations
Integrated Annual Reports
Financial Statements
Financial Performance per Quarter
Financial Performance per Annum
Key Financial Highlights
General Meeting of Shareholders
Summon of The General Meeting of Shareholders
Summary of The Minutes of General Meeting of Shareholders
Share Information
Share Highlights
Shareholder Structure
Dividend Information
Prospectus of Public Offering
Bonds / Sukuk Information
Information Disclosure
Rating
Investor Presentations
Disclosure
Contact Investor Relations
Press Release
News and Information
Good Corporate Governance
Articles of Association
Boards Manual
Corporate Secretary
Corporate Governance Guidelines
Internal Audit Charter
Committees Manual
Audit Committee
Nomination & Remuneration Committee
Risk Management Committee
Corporate System
Whistleblowing System
Procurement System
Complaint Handling & Service System
Corporate Social Responsibility (CSR)
Social Responsibility
CSR Program
Anti-Corruption System
AML and CFT
ASEAN Corporate Governance Scorecard
Corporate Information
EN
ID
Organization Structure
×
biodata
Working Experience
Education